Google簡便的翻譯功能已經推出了好一陣子,也漸漸的整合到其它地方,像是變成部落格的小
工具,讓訪客可以選擇自己的語言變成多語系的部落格,儘管翻譯不是那麼的好,但也不可否認很方便,現在,Google將本身的翻譯功能整合到自家的『Google 文件』裡囉,總共可以翻譯42種語言,直接在文件裡點擊『翻譯文件』的功能,直接在Google文件中翻譯就不會造成原有格式跑位或消失等等的問題,這樣的翻譯功能可是讓網路愈來愈無國界。
Google 文件服務:
網站位址:http://docs.google.com
這個整合翻譯服務的翻譯文件功能,是在前陣子(8/27)就推出的,只是因為整合後Google文
件一直有一個地方沒翻譯回來,丫湯就沒有先介紹,一直在等,不過還是等不及了,先來介紹一下吧~
進到Google文件後,我們就先來開個文件用看看吧,咦,怎麼變英文的,沒錯,就是這邊
在整合後一直沒翻回中文,不過沒關係,我們一看還是知道文件是第一個Document,翻譯文件的功能目前只有第一個裡面有,因此就建立Document吧

隨便打一段中文,點擊
工具→翻譯文件→再選擇要翻的語言

馬上就會依照原文件格式直接翻譯,翻譯完畢後可以看一下內容是否符合需求,再決定
要『以此翻譯取代原始文件』或『複製至新文件』,如果都不愛,就點最右邊的關閉回到原始資料的畫面。

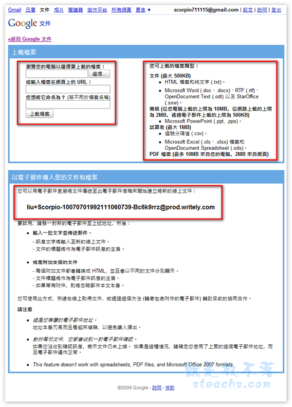
另外我們也可以將現成的文件上傳到Google文件來編輯及翻譯,點擊『
上載』

上傳的檔案格式在右邊有寫,目前支援
html、txt、doc、docx 、rtf、odt、sxw,這是文件
的部份,由於翻譯文件沒支援簡報與試算表和PDF所以就不多介紹囉。
而下方有一個Email傳送的方式,只要將Email內容發送到他提供的mail位址,就會自動在
你的Google文件建立一個以Email主指做為標題的文件,文件內容當然就是Mail的內容,所以有時有什麼Mail內容不錯的,想存成文件,也可以直接轉寄到他提供的Mail位址,就可以存在文件囉。

Google翻譯的功能應用愈來愈廣泛,雖然翻譯總是差強人意,有時會意不達詞,不過在
大部份情況下,翻譯大量文件時,至少加減都可以看的懂意思,我們求的不用盡善盡美,只要看的懂就行了,相信以Google的實力,翻譯的精確度,要變的更好只是時間的問題,就慢慢等著吧。