在繁忙的生活中,我們常常沒有時間去看完整的烹飪影片,但又想知道如何製作美食。這時候,AI工具「Video2Recipe」就派上用場了。只要將 YouTube 的烹飪影片網址貼上,它就能將影片內容轉換成文字食譜,讓你在短時間內就能知道需要什麼食材和製作步驟。這款工具支援中文影片,現在,讓我們一起來體驗這款神奇的工具,讓烹飪變得更簡單吧!
用 AI 將食譜教學影片轉為文字版
網站:https://video2recipe.com/進入網站後,將食譜教學的影片網址貼上來送出,而且影片不一定要有 YouTube 字幕,因為它不是分析字幕內容的,我猜應該是分析語音然後轉文字,往下來看。
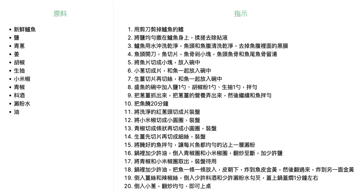
這樣就列出了食材跟步驟了,下方左邊是食材,雖然都英文,但其實只要用瀏覽器的功能,右鍵把網頁翻譯成中文就好。

翻譯後再看是不是很清楚,這樣就不用跟著影片一直停來停去,可以影片看過一次後,再依文字版食譜來料理,應該更方便一些哦。
免費的部份,每部影片只能 10 分鐘內,一個月使用三支影片,不過其實只要換了 IP 就能突破次數的問題,但其實很多食譜都超過十分鐘,如果你真的很常料理,可以付費使用應該很划算。
