說到 3D 的設計軟體,以前阿湯唯一知道的就是 3D MAX 這一款,後來也有聽說過 MAYA,差不多去報名課程的朋友也都是在這二套中擇一,不過價格可不親民,如果你也是個 3D 設計者,也可以試試這款佛心來著的免費 3D 設計軟體《Blender》,雖然是免費但功能一點都不馬虎,而且程式相當的輕巧,也有繁體介面並且有跨平台的特性,這麼佛心的 3D 設計軟體打著燈籠都找不著,你不用看看嗎?
Blender 小檔案:
官方網站:http://www.blender.org/
軟體語系:多國語系
支援系統:Windows XP/Vista/7/8、MAC OSX、Liunx
軟體下載:官方下載頁面
Blender 介紹:
由於阿湯也不會繪製 3D,也只能教大家怎麼將介面換成繁體中文,剩下的就得靠專業的各位去使用及摸索了。

首先進入左上角的「File」再進入「User Preferences」。

切換到「System」頁面,右下角勾選「International Fonts」,就會出現 Language。

這時就可以選擇繁體中文。

然後往下拉一點,右下角那三個 Interface、Tooltips 及 New Data 都要點選。

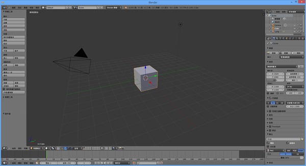
然後就會看到全部都變成繁體中文,再按下左下角的「Save User Settings」儲存設定就大功告成囉。

到主畫面看時,會發現完全的中文化啦,看起來就很爽和親和,不過阿湯還是不會用,要先去學學啦,不過對於懂的繪製 3D 的朋友應該是駕輕就熟吧。
