Windows8在之前曾經出現過一堆測試版本在網路上流竄,至今終於在2月底釋出了第一版的《Windows8消費者預覽版》,應該就是所謂的Beta版本,當然依照慣在Beta版本是不會看到繁體中文的,這次的版本裡除了英文之外,還有簡體中文可以使用,而且一樣提供了相容性測試工具(兼安裝工具),讓我們知道目前電腦裡有哪些東西是和Windows 8不相容的,對Windows 8有興趣的朋友可以趕緊下載嘗鮮看看,不過由於還只是beta,建議可以安裝在虛擬電腦測試即可。
Windows 8 Consumer Preview消費者預覽版小檔案:
官方網站:http://windows.microsoft.com/en-US/windows-8/consumer-preview
軟體語系:英文、簡中及其它語系
軟體下載:暫用序號:DNJXJ-7XBW8-2378T-X22TX-BKG7J
相容性偵測工具:請點我
Windows 8 Consumer Preview消費者預覽版介紹:
這次官方提供的相容性偵測工具,其實是包含了下載安裝,不過我們可以只利用前半段即可,執行後就會開始偵測,並顯示哪些東西還不支援。

目前預覽版本的語系共有五種,按下一步後可以取得安裝序號,或者可以直接用阿湯提供的那一組即可,取得序號後就可以不用往下繼續下載,直接下載阿湯提供的載點即可。

雖然是簡體中文版,不過還是可以選台灣時間及輸入法。

輸入序號,其它安裝步驟都和Windows 7一樣,就不多撰述囉。

第一次開機進入設定時是一支魚的畫面。

設定名稱及背景顏色。

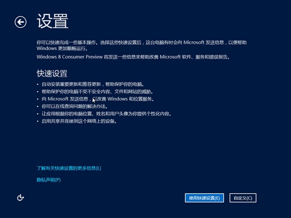
設置,可以直接用快速設置即可。

這邊的Email是指你的Windows Live帳號,登入後會連帶其它相關帳號的內容一併幫你自動登入,跟MAC是一樣意思,當然你也可以不登入。

大概設定後一開始進入的開始畫面像這樣,跟之前已經釋出的畫面沒什麼二樣,不過比起先前的開發版,目前初步使用,全部的按鈕都已經可以按。

桌面,去掉了開始功能表的按鈕。

IE瀏覽器畫面。

應用商店。

MSN聊天畫面。

登入畫面。

其它還有很多,就不多做截圖,目前釋出的預覽版應該是很針對平板,如果電腦版也是用同一個UI來操作,阿湯認為就很囧了,如果是在平板上應該還不錯。
